An wen richtet sich dieser Blogeintrag?
Dieser Blogeintrag richtet sich an IT-Entscheider, Administratoren und technische Projektverantwortliche, die vor der Frage stehen, ob und wann der Einsatz einer virtuellen Desktopinfrastruktur (VDI) sinnvoll ist. Besonders relevant ist der Beitrag für Unternehmen, die zwischen Azure Virtual Desktop und Windows 365 abwägen. Hierfür wollen wir eine fundierte Entscheidungsgrundlage bieten.
Wann brauche ich eine virtuelle Desktopinfrastruktur?
Viele Unternehmen nutzen heute verschiedenste Anwendungen mit hohen Ansprüchen an Leistung und Netzwerk. Klassische Client-Server-Modelle kommen dabei oft an ihre Grenzen, vor allem bei datenintensiven Anwendungen. Wenn der Server weit weg ist, steigt die Latenz. Das führt dann wiederum zu lästigen Mini-Wartezeiten.
Virtual Desktop Infrastructure, kurz VDI, löst genau das. Die Desktop-Umgebung läuft zentral auf sogenannten Terminalservern direkt neben der App im Rechenzentrum. Ein Terminalserver ist ein zentraler Server, auf dem mehrere Benutzer gleichzeitig arbeiten, indem sie sich über das Netzwerk mit einer virtuellen Sitzung verbinden. Nutzer greifen also über das Netzwerk auf ihre gewohnte Arbeitsumgebung zu, während Anwendungen direkt auf dem Server ausgeführt werden. Vergleichbar ist dies mit Netflix, wo Filme zentral gespeichert und nur gestreamt werden.
Das bringt weniger Latenz, bessere Performance und mehr Sicherheit, weil keine Daten auf dem Endgerät liegen. Microsoft hat dafür zwei Lösungen im Angebot: Azure Virtual Desktop und Windows 365. Weitere etablierte Anbieter auf dem Markt sind Citrix, VMware Horizon, Amazon WorkSpaces und Nutanix Frame, die jeweils unterschiedliche Ansätze in Bezug auf Infrastruktur, Verwaltung und Integration verfolgen. Heute konzentrieren wir uns jedoch bewusst auf die Lösungen von Microsoft.
Azure Virtual Desktop (AVD) & Windows 365 (W365)
AVD ist ein flexibler Cloud-Dienst für virtuelle Desktops und Apps in Azure. Der Service ermöglicht sichere Remotearbeitsplätze, die von überall erreichbar sind. AVD unterstützt Multi-Session-Desktops für mehrere Nutzer auf einer VM oder Personal-Desktops mit eigener VM pro Nutzer.
- Pooled Desktop bedeutet, dass sich mehrere Benutzer eine virtuelle Maschine teilen. Diese Multi-Session-Umgebung ist besonders effizient bei standardisierten Arbeitsplätzen mit ähnlichen Anforderungen.
- Personal Desktop hingegen stellt jedem Benutzer eine eigene virtuelle Maschine zur Verfügung. Das bietet maximale Individualisierung und Performance, ist aber ressourcenintensiver und mit höheren Kosten verbunden.
Die Abrechnung erfolgt auf Basis der genutzten Azure-Ressourcen, zusätzlich ist eine geeignete Lizenz Voraussetzung für die Nutzung.
Windows 365, auch „Cloud-PC“ genannt, ist ein vollständig verwalteter Desktop-as-a-Service von Microsoft. Jeder Nutzer erhält einen festen virtuellen Desktop mit eigenen Ressourcen, betrieben in der Microsoft-Cloud. Die Abrechnung erfolgt pauschal als Lizenz.
Aktuell drängt Microsoft verstärkt in Richtung Windows 365. Die Lösung passt aber nicht in jedem Szenario. Für eine klare Entscheidungsgrundlage folgt ein objektiver Vergleich. Dabei betrachten wir die technische Architektur, IT-Administration, Benutzererlebnis und Kosten.
Vergleich Azure Virtual Desktop (AVD) vs. Windows 365
🛠️ Technische Architektur
| Merkmal | AVD | AVD Personal | Windows 365 Enterprise | Windows 365 Business |
|---|---|---|---|---|
| Ressourcenverwaltung in Azure (Compute, Storage) | ✔️(Kunde verwaltet) | ✔️(Kunde verwaltet) | ❌(Kunde verwaltet nur Netzwerk) | ❌(Vollständig Microsoft) |
| Verbrauchsbasierte Kosten & Auto-Scaling | ✔️ | ✔️ | ❌ | ❌ |
| Mehrbenutzerfähigkeit (Multi-Session) | ✔️ | ❌ | ❌ | ❌ |
| Zentralisierte Benutzerprofile (FSLogix) | ✔️ | ✔️ | ❌(Nur lokale Profile) | ❌(Nur lokale Profile) |
| Flexible VM-Konfiguration (CPU/RAM) | ✔️(Frei wählbar) | ✔️(Frei wählbar) | ❌(Feste Größen) | ❌(Feste Größen) |
| Flexible Netzwerksteuerung (IP, VPN, Firewall) | ✔️ | ✔️ | ✔️ | ❌ |
| Native Backup & Disaster Recovery Lösung | ✔️(Azure-native Lösungen) | ✔️(Azure-native Lösungen) | ❌(3rd Party Lösung für langfristige Backups benötigt) | ❌(3rd Party Lösung für langfristige Backups benötigt) |
| Unterstützte Identitätsmodelle | AD DS, EntraID | AD DS, EntraID | Entra Hybrid Join, Entra Join | Entra Join |
⚙️ IT-Administration
| Merkmal | AVD Pooled | AVD Personal | Windows 365 Enterprise | Windows 365 Business |
|---|---|---|---|---|
| Zentrale Verwaltung | ✔️(Azure Portal) | ✔️(Azure Portal) | ✔️(Intune) | ✔️(Intune) |
| Eigene Images nutzbar | ✔️ | ✔️ | ✔️(20 Images) | ❌ |
| Flexible Anwendungsbereitstellung (MSIX) | ✔️ | ✔️ | ❌ | ❌ |
| Monitoring & Diagnostik | ✔️(Azure Monitor) | ✔️(Azure Monitor) | ❌(Nur Endpoint Analytics) | ❌ |
| Windows Server OS Support | ✔️(Multi-Session) | ✔️(Single-Session) | ❌(Nur Win10/11) | ❌(Nur Win10/11) |
👤 Benutzererlebnis
Client | AVD Pooled | AVD Personal | Windows 365 Enterprise | Windows 365 Business |
|---|---|---|---|---|
| Windows-App | ✔️ | ✔️ | ✔️ | ✔️ |
| Automatische Verbindung nach Boot des Gerätes (Windows 365 Boot) | ❌ | ❌ | ✔️ | ✔️ |
💰 Kostenvergleich
Vergleich der reinen Rechenleistungskosten
Ein einfacher Kostenvergleich der Rechenleistung zeigt einen klaren Vorteil für AVD. Im Vergleich zu Windows 365 sind Einsparungen von bis zu 87 % möglich.
Windows 365 Business + Enterprise | AVD Ressources | AVD Pooled | ||||
|---|---|---|---|---|---|---|
vCPU und RAM | SSD-Speicher (GB) | Lizenzpreis | vCPU und RAM | Speicher (GB) | 3 Jahre Reserved | Pay as you go |
2 vCPUs / 4 GB | 64 | 28,30 € | Light User (6 User pro vCPU) | SSD Standard E10: 128 | 6,42 € | 9,62 € |
128 | 31,30 € | SSD Standard E10: 128 | 6,42 € | 9,62 € | ||
256 | 40,40 € | SSD Standard E15: 256 | 8,11 € | 11,30 € | ||
2 vCPUs / 8 GB | 128 | 41,40 € | Light User (6 User pro vCPU) | SSD Standard E10: 128 | 7,15 € | 11,09 € |
256 | 50,50 € | SSD Standard E15: 256 | 8,83 € | 12,77 € | ||
4 vCPUs / 16 GB | 128 | 66,70 € | Medium User (4 User pro vCPU) | SSD Standard E10: 128 | 5,91 € | 14,19 € |
256 | 75,80 € | SSD Standard E15: 256 | 6,76 € | 15,03 € | ||
512 | 102,10 € | SSD Standard E20: 512 | 8,45 € | 16,72 € | ||
8 vCPUs / 32 GB | 128 | 124,30 € | Heavy User (2 User pro vCPU) | SSD Standard E10: 128 | 11,76 € | 30,35 € |
256 | 133,40 € | SSD Standard E15: 256 | 12,61 € | 31,20 € | ||
512 | 159,70 € | SSD Standard E20: 512 | 14,29 € | 32,89 € | ||
16 vCPUs / 64 GB | 512 | 280,00 € | Power User (1 User pro vCPU) | SSD Standard E20: 512 | 25,13 € | 62,40 € |
1000 | 318,40 € | SSD Standard E30: 1024 | 28,59 € | 65,77 € | ||
Durchschnittliche Einsparung im Vergleich zu Windows 365: | 87% | 76% | ||||
Die Berechnung basiert auf der Annahme, dass alle Ressourcen in der Region Germany West Central betrieben werden. Grundlage sind 10 Nutzende, die jeweils 50 Stunden pro Woche arbeiten. Die Kosten werden auf einen Preis pro User heruntergebrochen.
Der Vergleich allein über Rechenleistung greift also kurz. Windows 365 verursacht deutlich weniger Aufwand bei Konfiguration, Wartung und Betrieb. Auch Aspekte wie Profil-Storage, Lizenzen, Backup und Support sind in der simplen Betrachtung nicht enthalten. Deshalb folgt nun ein beispielhafter TCO-Vergleich, der die Gesamtkosten realistisch abbildet.
TCO-Betrachtung
Annahmen
Mengengerüst
- 1000 Benutzende
- 50 Stunden Arbeitszeit pro Woche
- Anwendungen für Datenbankeingaben, Befehlszeilenschnittstellen, Microsoft Word, statische Webseiten, Microsoft Outlook, Microsoft PowerPoint, dynamische Webseiten, Softwareentwicklung
- AVD: Workload-Typ Heavy - zwei User pro vCPU (Richtlinien zur Größenfestlegung für Sitzungshost-VM für Azure Virtual Desktop)
- Windows 365: 2 vCPUs/8 GB/128 GB im Bereich Windows 365 (Größenempfehlungen für Windows 365 | Microsoft Learn)
Lizenzierung
- Gleiche Lizenzierung im Szenario W365 / AVD (z.B. M365 E3)
- Wir gehen von einem Client-Betriebssystem aus und wenden keinen hybriden Benefit an
- Keine Rabatte bei beiden Szenarien
Technische Parameter
- 11 GB Profilspeicher pro Person im Bereich pooled AVD
- Azure VPN wird in beiden Szenarien zur Anbindung der On-premise Umgebung benötigt
- Kunde besitzt ein bestehendes Active Directory
- Im Bereich AVD wird eine Hydra-Lizenzierung und Bereitstellung zur Kostenoptimierung inkludiert
Hydra ist ein Cloud-PC-Management-Framework, das Azure Virtual Desktop zentralisiert verwaltet, automatisiert bereitstellt und durch intelligente Skalierung und Ressourcensteuerung eine gezielte Kostenoptimierung ermöglicht.
Services
Wir gehen im Betrieb von AVD von einer benötigten Unterstützung durch einen externen Partner aufgrund der Komplexitätssteigerung im Betrieb aus. Hierfür nutzen wir unsere eigene Servicekalkulation, welche alle wichtigen Bestandteile für den Betrieb umfasst.
Kostenvergleich
Bezeichnung | Gesamt (Einmalig) | Kommentar |
|---|---|---|
Azure Virtual Desktop | ||
Implementierung Cloud Foundation | 10.000,00 € | Festpreis |
Aufwände zur Konfiguration AVD | 42.000,00 € | 30 Tage bei Tagessatz von 1400 Euro |
Windows 365 | ||
Aufwände zur Konfiguration AVD | 14.000,00 € | 10 Tage bei Tagessatz von 1400 Euro |
Bezeichnung | Anzahl | Preis (Netto) | Gesamt (Monat) | Kommentar |
|---|---|---|---|---|
Azure Virtual Desktop | ||||
Service zur Verwaltung der AVD-Umgebung | 1 | 15.255,00 € | 15.255,00 € | Managed Service für 1000 User |
AVD-Ressourcen | 1 | 9.469,00 € | 9.469,00 € | Pooled Desktops (D8as_V5 8C/32GB/128GB Premium SSD), Backup, 11TB FSLogix Profile, Template VM, Backup, Hydra Database, NAT Gateway (30TB) |
Windows 365 | ||||
Aufwände zur Konfiguration AVD | 1 | 10 Tage bei Tagessatz von 1400 Euro | ||
Windows 365 (2 vCPU / 8 GB RAM / 128 GB Storage) | 1000 | 41,40 € | 41.400,00 € | |
Summe | Monatlich | Einmalig |
|---|---|---|
Summe AVD | 24.724,00 € | 59.000,00 € |
Summe W365 | 41.400,00 € | 17.500,00 € |
Während AVD mit höheren einmaligen Kosten startet (59.000 € gegenüber 17.500 € bei W365), sind die monatlichen Kosten deutlich geringer: 24.724 € für AVD im Vergleich zu 41.400 € bei W365.
- Nach 1 Jahr ist AVD bereits 158.612 € günstiger als W365. (30,84 %)
- Nach 3 Jahren steigt die Ersparnis auf 558.836 €. (37,06 %)
- Nach 5 Jahren beträgt die Gesamtersparnis 959.060 €. (38,34 %)
Der Break-even ist nach etwa 3 Monaten erreicht. Ab dann ist AVD die wirtschaftlichere Wahl.
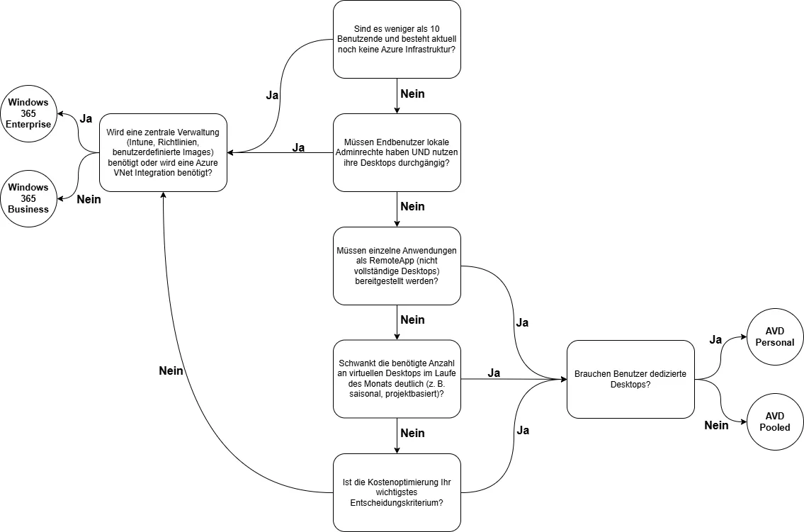
Fazit & Entscheidungsbaum
Windows 365 eignet sich ideal für einfache, standardisierte Arbeitsplätze mit festen Anforderungen wie für externe Mitarbeitende, Empfangspersonal oder den Zugriff von privaten Geräten. Die Bereitstellung erfolgt schnell, der Verwaltungsaufwand ist gering und die Kosten sind gut planbar. Ein Vorteil ist, dass jeder Nutzer seinen eigenen Cloud-PC mit einem dedizierten Betriebssystem und einer persönlichen Umgebung erhält. Gerade Power-User profitieren davon, da sie nicht wie bei klassischen Multi-Session-Umgebungen Ressourcen teilen müssen.
Sobald jedoch zentrale Verwaltung, Integration in ein Azure-VNet, skalierbare Sitzungen oder granulare Steuerungsmöglichkeiten erforderlich sind, ist Azure Virtual Desktop die überlegene Wahl. AVD überzeugt besonders bei komplexen Szenarien durch mehr Flexibilität, zentralisierte Steuerung, Multi-User-Betrieb und ein starkes Kostenoptimierungspotenzial durch Skalierung und Reservierungen.
Eine Kombination beider Lösungen ist in vielen Fällen sinnvoll. Beispiel: Die Kernbelegschaft nutzt AVD-Pools mit Autoscaling zur Kosteneffizienz. Entwickler oder Analysten mit hohem Individualisierungsbedarf erhalten eigene Windows-365-Cloud-PCs. Externe Dienstleister oder Freelancer greifen gezielt über AVD RemoteApp auf einzelne Anwendungen zu, ohne eine komplette virtuelle Maschine zu benötigen.
Unternehmen, die langfristig Kontrolle behalten und Kosten optimieren möchten, setzen weiterhin auf Azure Virtual Desktop und ergänzen dies gezielt mit Windows 365 dort, wo persönliche Umgebungen oder einfache Bereitstellung gefragt sind.